Skip to content
Last updated

Fynd Konnect Workflows

Marketplace- or Fynd-Managed Logistics

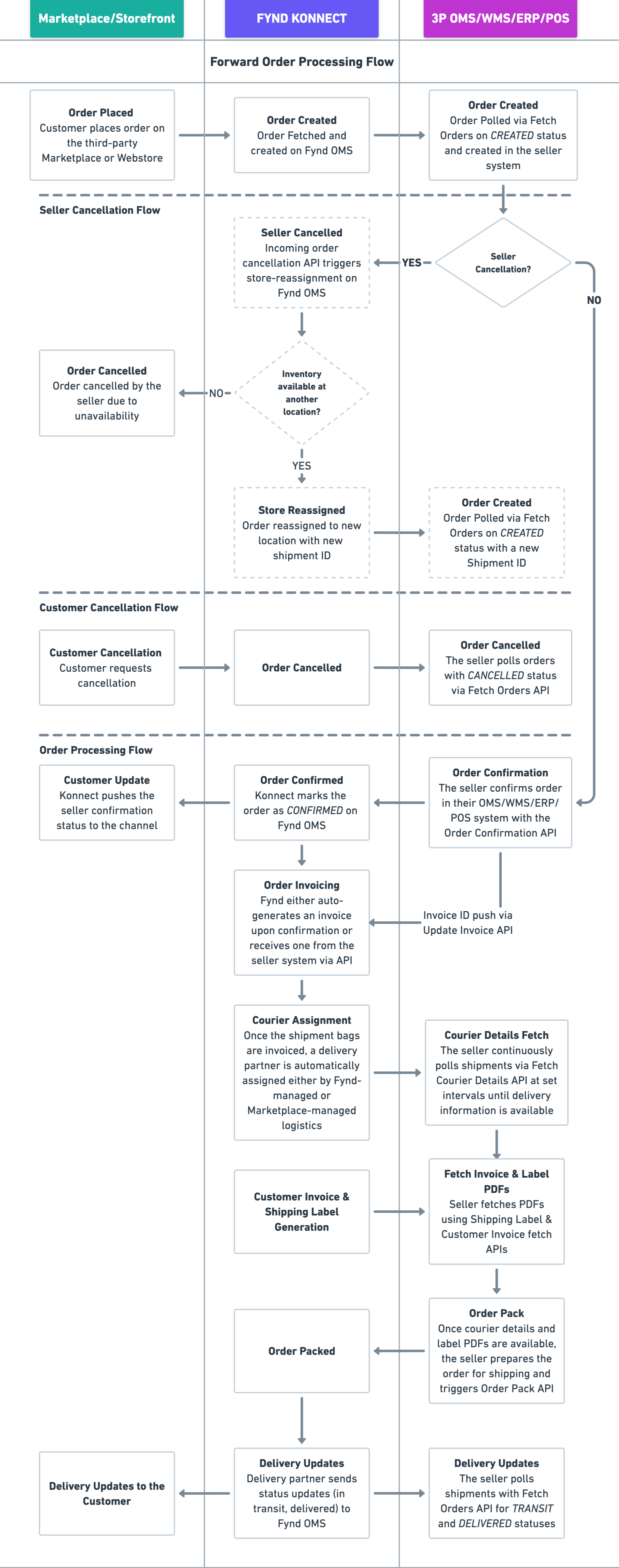
Forward Flow

Forward Flow (Marketplace/Fynd Managed Logistics)
Figure 1: Forward Flow (Marketplace/Fynd Managed Logistics)

RTO Flow

RTO Flow (Marketplace/Fynd Managed Logistics))
Figure 2: RTO Flow (Marketplace/Fynd Managed Logistics)

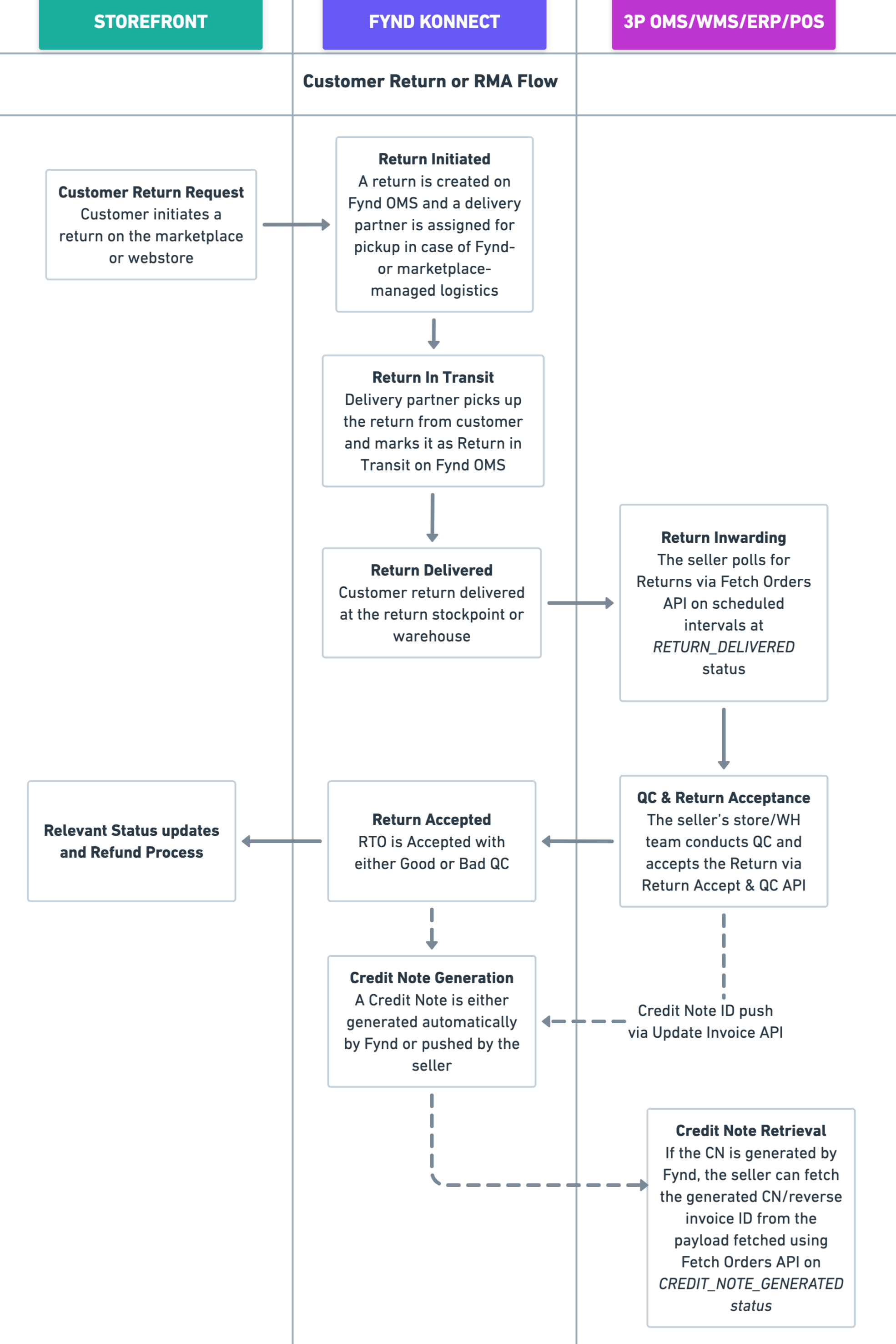
Customer Return Flow

Return Flow (Marketplace/Fynd Managed Logistics)
Figure 3: Return Flow (Marketplace/Fynd Managed Logistics)

Seller-Managed Logistics (Self Ship)

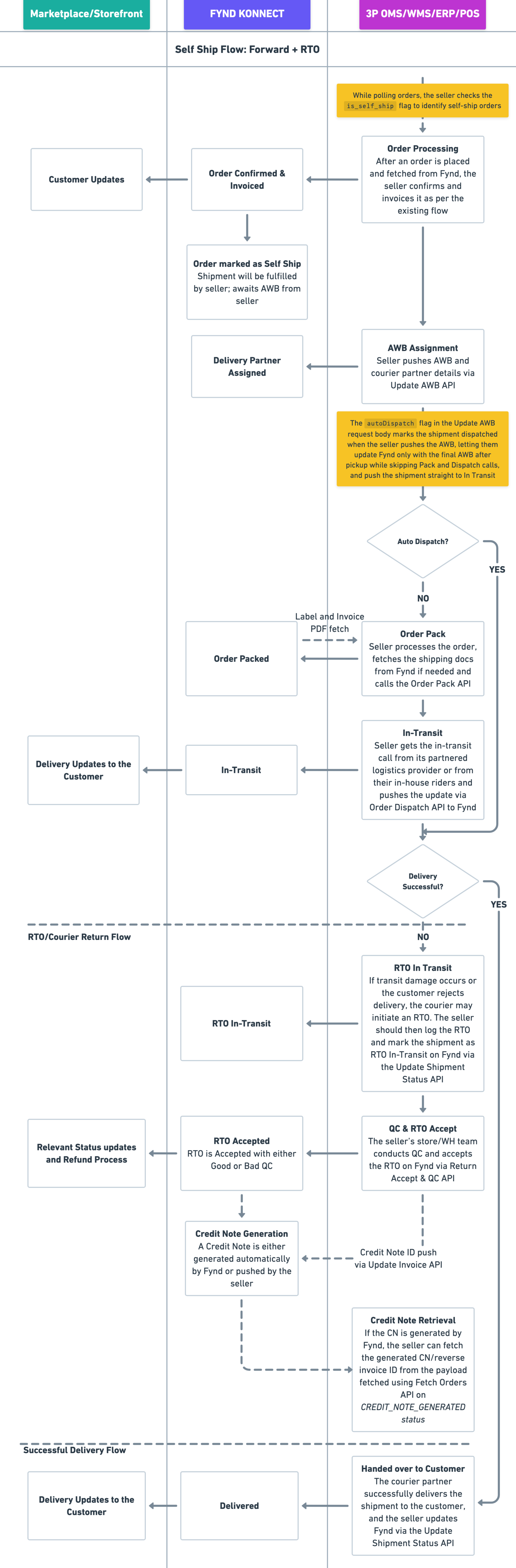
Forward & RTO Flow

Forward & RTO Flow (Seller-Managed Logistics)
Figure 4: Forward & RTO Flow (Seller-Managed Logistics)

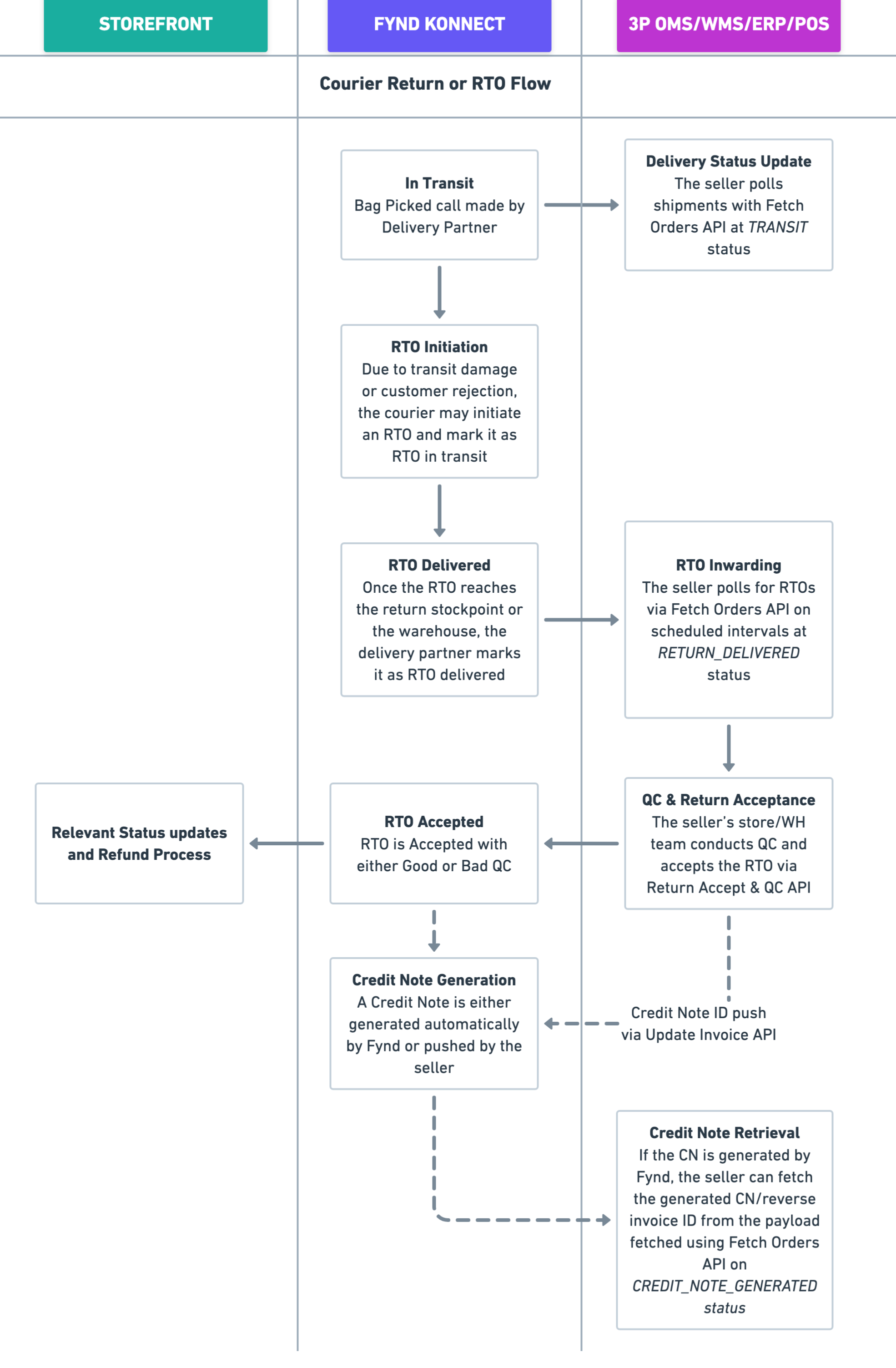
Customer Return Flow

Return Flow (Seller-Managed Logistics)
Figure 5: Return Flow (Seller-Managed Logistics)